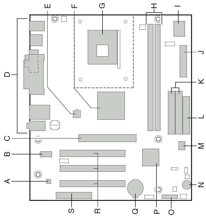
Intel D845PT (Pendleton)
Logs
chipChipset
cpuSocket
speedFSB speed
400MHz
moboForm factor
microATX (max 244 x 244 mm)
dimDimensions
Empty
chipCache
None/Integrated in the CPU
ramMax RAM size
2GB
ramRAM type
DDR UDIMM
pwrPSU connector
tag Also known as
connI/O ports
1x 
Floppy interface
2x 
IDE interface
1x 
PS/2 keyboard
1x 
PS/2 mouse
1x 
Parallel
1x 
RJ-45 LAN
1x 
Serial
4x 
USB 1.x
cardExpansion slots
1x 
1.5V AGP
3x 
32-bit PCI
1x 
CNR
wrench Known issues
  • Faulty or Leaking Electrolytic Capacitors

Some motherboards may contain faulty or leaking electrolytic capacitors, which can negatively impact system performance or stability. These capacitors may exhibit issues such as bulging, leaking, or even exploding, potentially damaging other components on the motherboard. Users should inspect their capacitors regularly and replace any that are faulty or leaking to avoid damage or system instability.

notes Notes

Gateway models: 2515568, 2515569, 2515570, 2515571, 2515572, 2515573, 2515574, 2516082, 2516083, 2516084, 2516085, 2516086, 2516087, 2516088, 2516089, 2516719, 2516833, 2517128, 2517129, 2517130, 2517163, 2517164, 2517165, 2517166, 2517167, 2517206, 2517207

Last updated 2025-06-26T11:48:46Z
Board info score is 9.5/10
bios 7 BIOS files available

vendor AMI - 8 entries

POST string
Note
Core Ver.
BIOS Ver.
Logs
POST string
PT84510A.86A.0030.P08.0301300054
Note
Core version
Intel
BIOS version
Logs
POST string
PT84510A.86A.0027.P06.0207170134
Note
Core version
Intel
BIOS version
Logs
POST string
PT84510A.86A.0024.P05.0204291009
Note
Core version
Intel
BIOS version
Logs
POST string
PT84510A.86A.0023.P04.0204191038
Note
Core version
Intel
BIOS version
Logs
POST string
PT84510A.15A.0007.P04.0209061057
Note
Gateway OEM
Core version
Intel
BIOS version
Logs
POST string
PT84510A.86A.0021.P03.0202251254
Note
Core version
Intel
BIOS version
Logs
POST string
PT84510A.15A.0004.P02.0112051220
Note
Gateway OEM
Core version
Intel
BIOS version
P02-0004
Logs
POST string
PT84510A.86A.0004.P02.0112051220
Note
RAW DUMP. even though has 86A string, it is a Gateway OEM bios from the DMI info
Core version
Intel
BIOS version
Logs
drv 5 drivers available
Name
Version
OS support
Arch
Size
Filename
Name
Version
3.5.1.6
OS support
Windows 2000 Windows 9x Windows XP/2k3
Arch
x86
Size
18.5MB
Filename
doc 3 board documents available
Release date
File
Logs
Release date
File
Logs
Release date
File
Logs
Release date
File
Logs

Disclaimer

The info found in this page might not be entirely correct. Check out this guide to learn how you can improve it.