Intel D845BG (Billings)
400MHz
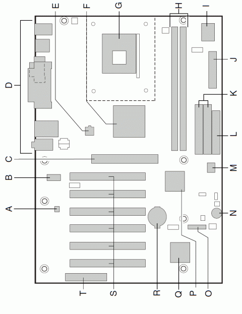
ATX (max 305 x 244 mm)
305mm x 209mm
None/Integrated in the CPU
2GB
DDR UDIMM
- Micron MBD001157 Millennia TS
1x
Floppy interface
2x
IDE interface
1x
PS/2 keyboard
1x
PS/2 mouse
1x
Parallel
1x
RJ-45 LAN
1x
Serial
4x
USB 1.x
1x
1.5V AGP
6x
32-bit PCI
1x
CNR
- Faulty or Leaking Electrolytic Capacitors
Some motherboards may contain faulty or leaking electrolytic capacitors, which can negatively impact system performance or stability. These capacitors may exhibit issues such as bulging, leaking, or even exploding, potentially damaging other components on the motherboard. Users should inspect their capacitors regularly and replace any that are faulty or leaking to avoid damage or system instability.
Last updated 2025-06-18T08:14:50Z
Board info score is 9.8/10
-> Chipset part
-> Audio
AMI - 5 entries
POST string
Note
Core Ver.
BIOS Ver.
Logs
Name
Version
OS support
Arch
Size
Filename
Name
Version
3.5.1.6
OS support
Arch
x86
Size
18.5MB
Filename
Version
OS support
Arch
Size
Filename
Version
OS support
Arch
x86
Size
2.2MB
Filename
Version
OS support
Arch
Size
Filename
Version
OS support
Arch
x86
Size
Empty
Filename
Version
OS support
Arch
Size
Empty
Filename
Release date
File
Logs
Chip
Release date
File
Logs
Chip
Release date
File
Logs
Chip
Release date
File
Logs
Chip
Release date
File
Logs
Chip
Release date
File
Logs
Chip
Release date
File
Logs
Chip
Release date
2002-01
File
Logs
Chip
Release date
2002-01
File
Logs
Chip
Release date
2002-01
File
Logs
Chip
Release date
2002-05
File
Logs
Chip
Release date
2002-01
File
Logs
Chip
Release date
2002-05
File
Logs
Chip
Release date
File
Logs
Chip
Release date
2002-02
File
Logs
Chip
Release date
2002-10
File
Logs
Chip
Release date
2004-03
File
Logs
Family
Release date
File
Logs
Family
Release date
2001-02
File
Logs
Family
Release date
File
Logs
Family
Release date
2002-11
File
Logs
Family
Release date
2002-11
File
Logs
Family
Release date
2004-02
File
Logs
Family
Release date
File
Logs
Family
Release date
File
Logs
Family
Release date
2001-08
File
Logs
Family
Release date
File
Logs
Family
Release date
2002-05
File
Logs
Family
Release date
File
Logs
Socket
Release date
File
Logs
Disclaimer
The info found in this page might not be entirely correct. Check out this guide to learn how you can improve it.