Top Star TM-C61SM
Empty
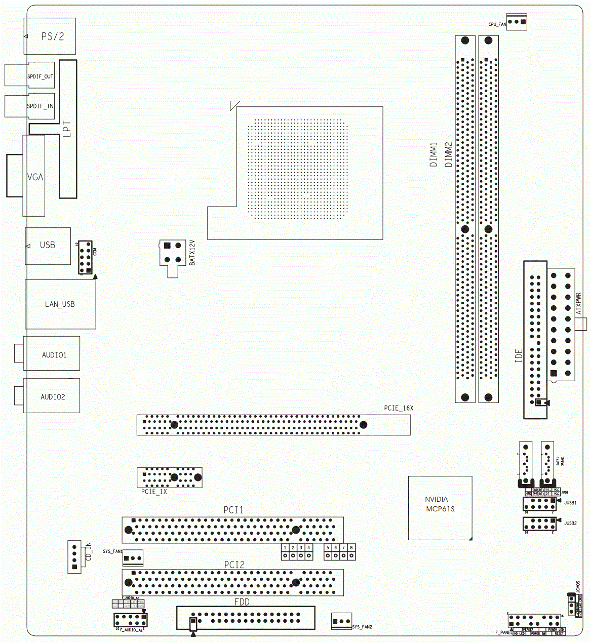
microATX (max 244 x 244 mm)
Empty
None/Integrated in the CPU
4GB
DDR2 UDIMM
1x
3.5mm Audio Combo
1x
Floppy interface
1x
IDE interface
1x
PS/2 keyboard
1x
PS/2 mouse
1x
Parallel
1x
RJ-45 LAN
1x
S/PDIF
2x
SATA II
8x
USB 2.0
1x
VGA
2x
32-bit PCI
1x
PCIe x1
1x
PCIe x16
- Bumpgate
These cards are likely to suffer a premature failure due to the defective 90nm process node from TSMC used back in the day, where the die underfill used was inappropriate for the chip design.
On Nvidia GPUs it mainly affects all 90/80/65 and some 55 nm GPUs (the A revisons of G9x and GT200 chips).
You can see a very detailed explanation of this issue by RIP Felix on YouTube
Last updated 2023-09-21T13:14:40Z
Board info score is 8.9/10
-> Chipset part
-> Audio
-> Network
-> Super I/O
Award - 2 entries
POST string
Note
Core Ver.
BIOS Ver.
Logs
POST string
10/16/2006-NF-MCP61-6A61K001C-00
Note
Core version
6.00PG
BIOS version
Logs
POST string
10/11/2006-NF-MCP61-6A61K001C-00
Note
Core version
6.00PG
BIOS version
Logs
Name
Version
OS support
Arch
Size
Filename
Name
Version
R2.74
OS support
Arch
Size
30.7MB
Filename
Version
OS support
Arch
Size
Filename
Version
OS support
Arch
x86
Size
50.9MB
Filename
Release date
File
Logs
Chip
Release date
File
Logs
Disclaimer
The info found in this page might not be entirely correct. Check out this guide to learn how you can improve it.