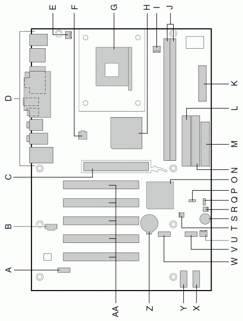
Intel D845PEBT2 (Blue Mountain 2)
Logs
chipChipset
cpuSocket
speedFSB speeds
400MHz533MHz
moboForm factor
ATX (max 305 x 244 mm)
dimDimensions
Empty
chipCache
None/Integrated in the CPU
ramMax RAM size
2GB
ramRAM type
DDR UDIMM
pwrPSU connector
Empty
connI/O ports
1x 
3.5mm Audio Combo
1x 
Floppy interface
2x 
IDE interface
1x 
PS/2 keyboard
1x 
PS/2 mouse
1x 
Parallel
1x 
RJ-45 LAN
1x 
S/PDIF
1x 
Serial
6x 
USB 2.0
cardExpansion slots
1x 
1.5V AGP
5x 
32-bit PCI
Last updated 2024-05-13T10:38:28Z
Board info score is 8.8/10
bios 2 BIOS files available

vendor AMI - 2 entries

POST string
Note
Core Ver.
BIOS Ver.
Logs
POST string
BT84520A.86A.0024.P10.0308081142
Note
Core version
063100
BIOS version
Logs
POST string
Note
Core version
BIOS version
Logs
drv 30 drivers available
Name
Version
OS support
Arch
Size
Filename
Name
Version
3.5.1.6
OS support
Windows 2000 Windows 9x Windows XP/2k3
Arch
x86
Size
18.5MB
Filename
Name
Version
6.3.0.1007
OS support
Windows 2000 Windows 9x Windows XP/2k3
Arch
x86
Size
Empty
Filename
Name
Version
2.11.15
OS support
Windows 2000 Windows XP/2k3
Arch
x86
Size
1.9MB
Filename
Name
Version
2.11.15.0
OS support
Windows 2000 Windows XP/2k3
Arch
x86
Size
3.4MB
Filename
Name
Version
3.40.1001
OS support
Windows 2000 Windows 9x Windows XP/2k3
Arch
x86
Size
2.2MB
Filename
Name
Version
N/A
OS support
MS-DOS
Arch
x86
Size
26.8KB
Filename
Name
Version
1.2.0.5
OS support
Windows 2000 Windows 9x Windows NT 4.0 Windows XP/2k3
Arch
x86
Size
1.5MB
Filename
Name
Version
1.3.68.2
OS support
Windows 2000 Windows Vista Windows XP/2k3
Arch
x86
Size
127.8KB
Filename
Name
Version
1.3.61.0
OS support
Windows 2000 Windows 9x Windows NT 4.0 Windows Vista Windows XP/2k3
Arch
x86
Size
122.5KB
Filename
Name
Version
N/A
OS support
Windows XP/2k3
Arch
Size
26.8KB
Filename
doc 1 board document available
Release date
File
Logs
Release date
File
Logs

Disclaimer

The info found in this page might not be entirely correct. Check out this guide to learn how you can improve it.