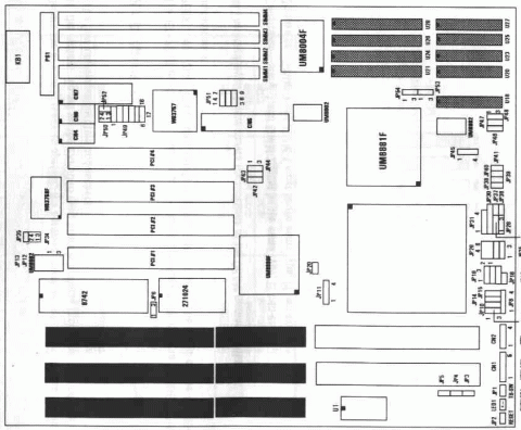
DataExpert EXP8046
Logs
chipChipset
cpuSocket
speedFSB speeds
20MHz25MHz33MHz40MHz50MHz
moboForm factor
Baby AT (max 220 x 330 mm)
dimDimensions
220mm x 260mm
chipCache
32KB128KB256KB512KB
ramMax RAM size
128MB
ramRAM types
72-pin FPM72-pin EDO
pwrPSU connector
connI/O ports
1x 
AT Keyboard
1x 
Parallel
2x 
Serial
cardExpansion slots
3x 
16-bit ISA
4x 
32-bit PCI
2x 
32-bit VLB
Last updated 2024-12-08T18:21:12Z
Board info score is 9/10
chip Chips
cpufam CPU family support
bios 1 BIOS file available

vendor Phoenix - 1 entry

POST string
Note
Core Ver.
BIOS Ver.
Logs
POST string
Note
Core version
4.04
BIOS version
Logs
drv 1 driver available
Name
Version
OS support
Arch
Size
Filename
Name
Version
N/A
OS support
Empty
Arch
x86
Size
19.7KB
Filename
doc 2 board documents available
Release date
File
Logs
Release date
File
Logs
Release date
File
Logs

Disclaimer

The info found in this page might not be entirely correct. Check out this guide to learn how you can improve it.