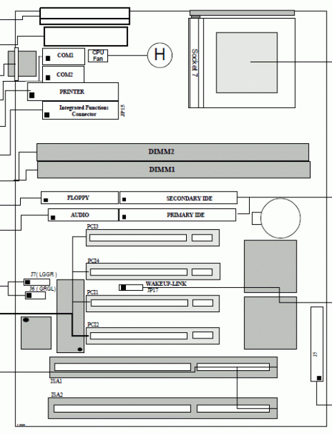
Zida TX100-3D
Logs
chipChipset
cpuSocket
speedFSB speeds
60MHz66MHz75MHz83MHz95MHz100MHz
moboForm factor
Baby AT (max 220 x 330 mm)
dimDimensions
220mm x 200mm
chipCache
256KB512KB
ramMax RAM size
512MB
ramRAM type
SDR UDIMM
pwrPSU connector
tag Also known as
connI/O ports
1x 
AT Keyboard
1x 
Floppy interface
2x 
IDE interface
1x 
PS/2 mouse
1x 
Parallel
2x 
Serial
2x 
USB 1.x
cardExpansion slots
2x 
16-bit ISA
4x 
32-bit PCI
notes Notes

Does NOT support P54C non-MMX Pentium class processors!

Last updated 2025-05-11T20:05:40Z
Board info score is 9.4/10
bios 6 BIOS files available

vendor AMI - 6 entries

POST string
Note
Core Ver.
BIOS Ver.
Logs
POST string
51-0627-008031-00111111-071595-VIAVPX-TX100-3D-HK0
Note
Core version
071595
BIOS version
Logs
POST string
51-0612-008031-00111111-071595-VIAVPX-TX100-3D-HK0
Note
Core version
071595
BIOS version
Logs
POST string
51-0530-008031-00111111-071595-VIAVPX-TX100-3D-HK0
Note
Core version
071595
BIOS version
Logs
POST string
51-1223-008031-00111111-071595-VIAVPX-TX100-3D-HK0
Note
Core version
071595
BIOS version
Logs
POST string
51-0831-008031-00111111-071595-VIAVPX-TX100-3D-HK0
Note
Core version
071595
BIOS version
Logs
POST string
51-0729-008031-00111111-071595-VIAVPX-TX100-3D-HK0
Note
Core version
071595
BIOS version
Logs
drv 13 drivers available
Name
Version
OS support
Arch
Size
Filename
Name
Version
N/A
OS support
MS-DOS
Arch
x86
Size
195KB
Filename
Name
Version
N/A
OS support
OS/2 Warp 3.x OS/2 Warp 4.x
Arch
x86
Size
281.5KB
Filename
Name
Version
4.10.1.3000
OS support
Windows 2000 Windows 9x
Arch
x86
Size
89.1KB
Filename
Name
Version
N/A
OS support
Windows 9x
Arch
x86
Size
2.8MB
Filename
Name
Version
PV2860
OS support
Windows 9x
Arch
x86
Size
932.8KB
Filename
Name
Version
2.00
OS support
Windows 3.1x
Arch
x86
Size
880.7KB
Filename
Name
Version
N/A
OS support
Windows NT 3.5x
Arch
x86
Size
1.7MB
Filename
Name
Version
N/A
OS support
Windows NT 4.0
Arch
x86
Size
1.7MB
Filename
doc 1 board document available
Release date
File
Logs
Release date
File
Logs

Disclaimer

The info found in this page might not be entirely correct. Check out this guide to learn how you can improve it.