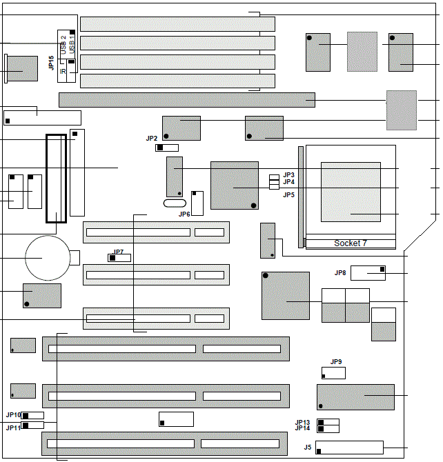
Zida 5SVA-E
Logs
chipChipset
cpuSocket
speedFSB speeds
50MHz60MHz66MHz75MHz83MHz
moboForm factor
Baby AT (max 220 x 330 mm)
dimDimensions
254mm x 218mm
chipCache
256KB512KB
ramMax RAM size
256MB
ramRAM types
72-pin EDOSDR UDIMM
pwrPSU connector
tag Also known as
connI/O ports
1x 
AT Keyboard
1x 
Floppy interface
2x 
IDE interface
1x 
PS/2 mouse
1x 
Parallel
2x 
Serial
2x 
USB 1.x
cardExpansion slots
3x 
16-bit ISA
3x 
32-bit PCI
Last updated 2024-02-28T09:43:15Z
Board info score is 9.6/10
bios 1 BIOS file available

vendor Award - 1 entry

POST string
Note
Core Ver.
BIOS Ver.
Logs
POST string
11/11/97-580VPX-Prime3C-2A5LDZ1AC-00
Note
Core version
4.51PG
BIOS version
Logs
drv 1 driver available
Name
Version
OS support
Arch
Size
Filename
Name
Version
4.35V
OS support
Windows 2000 Windows 9x Windows XP/2k3
Arch
Size
973.7KB
Filename
doc 1 board document available
Release date
File
Logs
Release date
File
Logs

Disclaimer

The info found in this page might not be entirely correct. Check out this guide to learn how you can improve it.