ZEOS Coral
50MHz60MHz66MHz
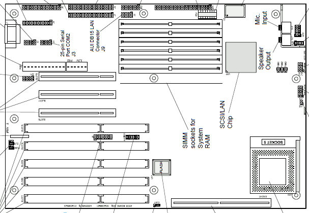
Baby AT (max 220 x 330 mm)
330mm x 218mm
1x
AT Keyboard
1x
Floppy interface
1x
IDE interface
1x
PS/2 mouse
1x
Parallel
2x
Serial
5x
16-bit ISA
3x
32-bit PCI
- DALLAS RTC coin cell empty
The motherboard's Real-Time Clock (RTC) chip contains a coin cell that may have drained, causing the loss of CMOS settings. This can result in an inability to save settings, causing system instability or failure to boot. To fix this, the RTC chip can be replaced with an equivalent or repaired by cutting into it and soldering on a new external coin cell holder. Replacement guides are available at https://github.com/necroware/nwX287 or https://github.com/necroware/nw12887, depending on the actual chip used.
Last updated 2021-12-23T11:18:31Z
Board info score is 7.6/10
-> Chipset part
Release date
File
Logs
Chip
Release date
File
Logs
Chip
Release date
File
Logs
Chip
Release date
File
Logs
Disclaimer
The info found in this page might not be entirely correct. Check out this guide to learn how you can improve it.