TRENTON BPX3/8 Backplane
Logs
chipChipset
Empty
cpuSocket
Empty
speedFSB speed
Empty
moboForm factor
OEM / Proprietary
dimDimensions
Empty
chipCache
None/Integrated in the CPU
ramMax RAM size
Empty
ramRAM type
Empty
pwrPSU connector
tag Also known as
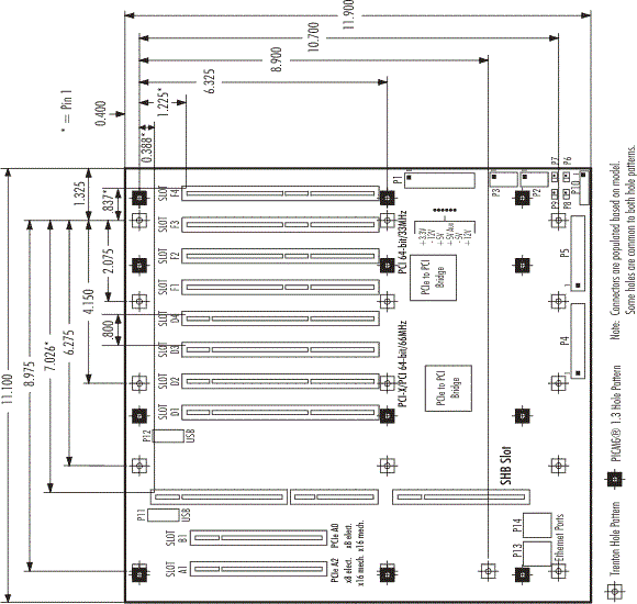
connI/O ports
2x 
RJ-45 LAN
4x 
USB 2.0
cardExpansion slots
4x 
64-bit PCI
4x 
64-bit PCI-X
2x 
PCIe x16 @ x8
1x 
PICMG 1.3 (SHB Express) Full-size
notes Notes

The EPS configuration is recommended for use with system host boards such as Trenton’s NLT that use dual, high-performance Intel Xeon processors. Either the ATX or EPS configurations can be used with dual, low voltage Intel Xeon processors or single processor configurations.

Last updated 2025-10-25T15:52:48Z
Board info score is 3.3/10
chip Chips
cpufam CPU family support
Empty
bios 0 BIOS files available
drv No drivers available
doc No board documents available

Disclaimer

The info found in this page might not be entirely correct. Check out this guide to learn how you can improve it.