QDI P6V8601A/A6B (Advance 6B)
66MHz100MHz133MHz
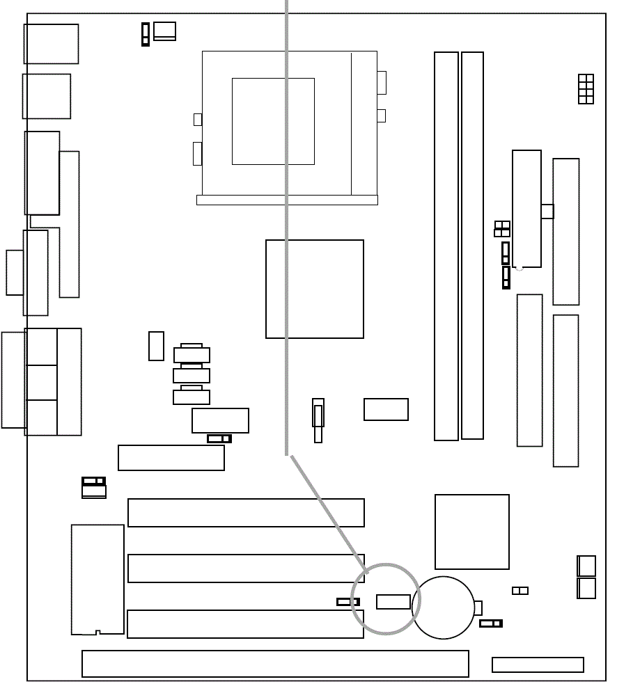
microATX (max 244 x 244 mm)
244 mm x 210 mm
8MB
None/Integrated in the CPU
1GB
VCM SDR UDIMMSDR UDIMM
Empty
1x
Floppy interface
1x
Gameport
2x
IDE interface
1x
PS/2 keyboard
1x
PS/2 mouse
1x
Parallel
2x
Serial
4x
USB 1.x
1x
16-bit ISA
3x
32-bit PCI
1x
AMR
Last updated 2021-08-11T22:25:01Z
Board info score is 7/10
Name
Version
OS support
Arch
Size
Filename
Name
Version
4.43V
OS support
Arch
Size
1.1MB
Filename
Name
Version
N/A
OS support
Arch
x86
Size
227.7KB
Filename
Name
Version
5.70d
OS support
Arch
x86
Size
3.9MB
Filename
Name
Version
V3.00a
OS support
Arch
x86
Size
1.9MB
Filename
Name
Version
13.01.03
OS support
Arch
Size
5.2MB
Filename
Name
Version
10.10.20
OS support
Arch
Size
3.7MB
Filename
Name
Version
4.03.00.3120
OS support
Arch
Size
8.2MB
Filename
Version
OS support
Arch
Size
Filename
Version
OS support
Arch
Size
4.3MB
Filename
Version
OS support
Arch
x86
Size
4.3MB
Filename
Version
OS support
Arch
Size
Filename
Chip
Release date
File
Logs
Chip
Release date
File
Logs
Family
Release date
File
Logs
Family
Release date
2002-02
File
Logs
Family
Release date
2000-02
File
Logs
Family
Release date
2001-06
File
Logs
Socket
Release date
File
Logs
Socket
Release date
1997-05
File
Logs
Disclaimer
The info found in this page might not be entirely correct. Check out this guide to learn how you can improve it.