QDI P6I815EP/SX2EP (SynactiX 2EP)
66MHz100MHz133MHz
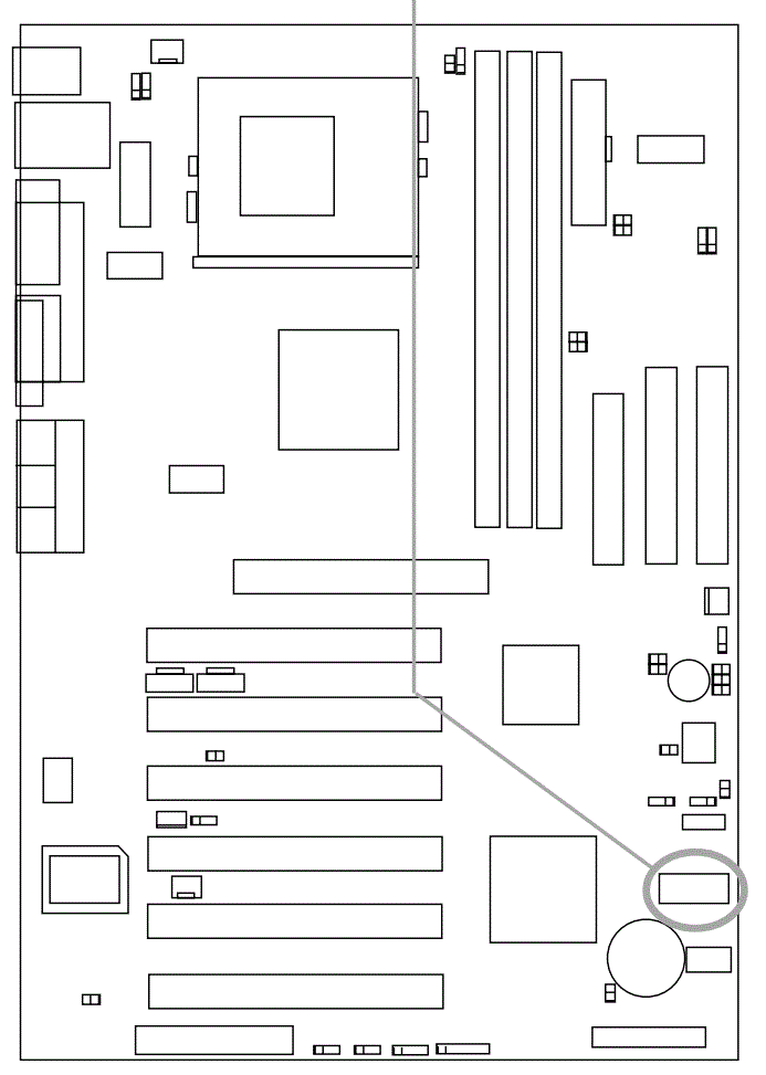
ATX (max 305 x 244 mm)
305mm x 210mm
None/Integrated in the CPU
512MB
SDR UDIMM
1x
Floppy interface
1x
Gameport
2x
IDE interface
1x
PS/2 keyboard
1x
PS/2 mouse
1x
Parallel
1x
RJ-45 LAN
1x
SB_Link
2x
Serial
4x
USB 1.x
6x
32-bit PCI
1x
CNR
1x
Universal AGP
Can be 6 PCI or 5 PCI + ISA
Last updated 2021-12-07T16:56:09Z
Board info score is 9.4/10
-> Chipset part
-> Audio
Award - 3 entries
POST string
Note
Core Ver.
BIOS Ver.
Logs
POST string
05/02/2001-i815-W83627HF-6A69RQ1GC-00
Note
Latest BIOS
Core version
6.00PG
BIOS version
Logs
POST string
01/20/2001-i815-W83627HF-6A69RQ1GC-00
Note
Core version
6.00PG
BIOS version
Logs
POST string
11/27/2000-i815-W83627HF-6A69RQ1GC-00
Note
Core version
6.00PG
BIOS version
Logs
Name
Version
OS support
Arch
Size
Filename
Name
Version
3.5.1.6
OS support
Arch
x86
Size
18.5MB
Filename
Name
Version
4.1
OS support
Arch
x86
Size
4.2MB
Filename
Version
OS support
Arch
Size
Filename
Version
OS support
Arch
x86
Size
2.2MB
Filename
Version
OS support
Arch
Size
Filename
Version
OS support
Arch
x86
Size
Empty
Filename
Version
OS support
Arch
Size
Empty
Filename
Chip
Release date
File
Logs
Chip
Release date
File
Logs
Chip
Release date
2002-08
File
Logs
Chip
Release date
2002-04
File
Logs
Chip
Release date
2002-09
File
Logs
Chip
Release date
File
Logs
Chip
Release date
File
Logs
Chip
Release date
2001-03
File
Logs
Chip
Release date
2001-06
File
Logs
Chip
Release date
2001-09
File
Logs
Chip
Release date
File
Logs
Family
Release date
File
Logs
Family
Release date
2002-02
File
Logs
Family
Release date
2000-02
File
Logs
Family
Release date
2001-06
File
Logs
Socket
Release date
File
Logs
Socket
Release date
1997-05
File
Logs
Disclaimer
The info found in this page might not be entirely correct. Check out this guide to learn how you can improve it.