NEC Express5800 LE2000
Empty
60MHz66MHz
OEM / Proprietary
Empty
2MB
None/Integrated in the CPU
1GB
72-pin FPM72-pin EDO
2 CPUs
- Zenith Data Systems (ZDS) Express 5800 LE2000
- NEC Express5800 MT2000
- Zenith Data Systems (ZDS) Express 5800 MT2000
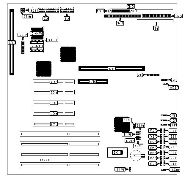
1x
Floppy interface
1x
IDE interface
1x
PS/2 keyboard
1x
PS/2 mouse
1x
Parallel
2x
Serial
1x
VGA
4x
32-bit EISA
5x
32-bit PCI
Uses the Processor Boards D888 and D911
Last updated 2024-07-26T16:56:41Z
Board info score is 6.8/10
Name
Version
OS support
Arch
Size
Filename
Name
Version
1.13x
OS support
Arch
x86
Size
78.1KB
Filename
Name
Version
1.41
OS support
Arch
x86
Size
361.8KB
Filename
Name
Version
1.31a
OS support
Arch
x86
Size
65KB
Filename
Name
Version
1.41
OS support
Arch
x86
Size
194.6KB
Filename
Version
OS support
Arch
Size
Filename
Version
OS support
Arch
Size
Filename
Version
OS support
Arch
x86
Size
6.8MB
Filename
Version
OS support
Arch
x86
Size
7MB
Filename
Release date
File
Logs
Chip
Release date
File
Logs
Chip
Release date
File
Logs
Chip
Release date
File
Logs
Family
Release date
File
Logs
Family
Release date
1997
File
Logs
Family
Release date
1998-05
File
Logs
Family
Release date
1995-11
File
Logs
Family
Release date
1998-01
File
Logs
Family
Release date
1996
File
Logs
Family
Release date
1997-05
File
Logs
Family
Release date
1995-11
File
Logs
Family
Release date
1999-01
File
Logs
Family
Release date
1997-06
File
Logs
Family
Release date
1997-02
File
Logs
Disclaimer
The info found in this page might not be entirely correct. Check out this guide to learn how you can improve it.