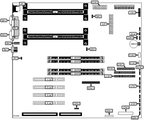
Intel R440LX DP (Redwood)
66MHz
OEM / Proprietary
Empty
4MB
None/Integrated in the CPU
512MB
SDR UDIMM
2 CPUs
1x
Floppy interface
2x
IDE interface
1x
Internal SCSI
1x
PS/2 keyboard
1x
PS/2 mouse
1x
Parallel
1x
RJ-45 LAN
2x
Serial
1x
16-bit ISA
4x
32-bit PCI
Last updated 2025-12-30T15:25:53Z
Board info score is 9.3/10
-> Chipset part
-> IO-APIC
-> Network
-> SCSI ctrl.
-> Super I/O
-> Video
Phoenix - 5 entries
POST string
Note
Core Ver.
BIOS Ver.
Logs
Name
Version
OS support
Arch
Size
Filename
Name
Version
2.10
OS support
Arch
x86
Size
88.9KB
Filename
Name
Version
3.03
OS support
Arch
Size
526.5KB
Filename
Name
Version
1.13x
OS support
Arch
x86
Size
78.1KB
Filename
Name
Version
1.41
OS support
Arch
x86
Size
361.8KB
Filename
Name
Version
1.31a
OS support
Arch
x86
Size
65KB
Filename
Name
Version
1.41
OS support
Arch
x86
Size
194.6KB
Filename
Name
Version
3.20.1008
OS support
Arch
Size
Empty
Filename
Name
Version
6.2
OS support
Arch
x86
Size
64.3MB
Filename
Name
Version
3.00
OS support
Arch
x86
Size
1.2MB
Filename
Name
Version
2003
OS support
Arch
x86
Size
554.8KB
Filename
Name
Version
2003
OS support
Arch
x86
Size
12.3MB
Filename
Name
Version
2003
OS support
Arch
x86
Size
1.4MB
Filename
Name
Version
2003
OS support
Arch
x86
Size
8.7MB
Filename
Name
Version
2003
OS support
Arch
x86
Size
1.5MB
Filename
Name
Version
2003
OS support
Arch
x86
Size
8.9MB
Filename
Name
Version
2003
OS support
Arch
x86
Size
7.6MB
Filename
Name
Version
11.1
OS support
Arch
x86
, x86-64
Size
36.4MB
Filename
Name
Version
3.7B / 3.7D
OS support
Arch
x86
Size
1.6MB
Filename
Version
OS support
Arch
Size
Filename
Version
OS support
Arch
Size
Filename
Version
OS support
Arch
x86
Size
2.2MB
Filename
Version
OS support
Arch
Size
Filename
Version
OS support
Arch
Size
Filename
Version
OS support
Arch
x86
Size
6.8MB
Filename
Version
OS support
Arch
x86
Size
7MB
Filename
Release date
File
Logs
Chip
Release date
File
Logs
Chip
Release date
File
Logs
Chip
Release date
File
Logs
Chip
Release date
File
Logs
Chip
Release date
File
Logs
Family
Release date
File
Logs
Family
Release date
2002-02
File
Logs
Family
Release date
1998-01
File
Logs
Family
Release date
1998-01
File
Logs
Socket
Release date
File
Logs
Socket
Release date
1999-02
File
Logs
Socket
Release date
1997-05
File
Logs
Disclaimer
The info found in this page might not be entirely correct. Check out this guide to learn how you can improve it.