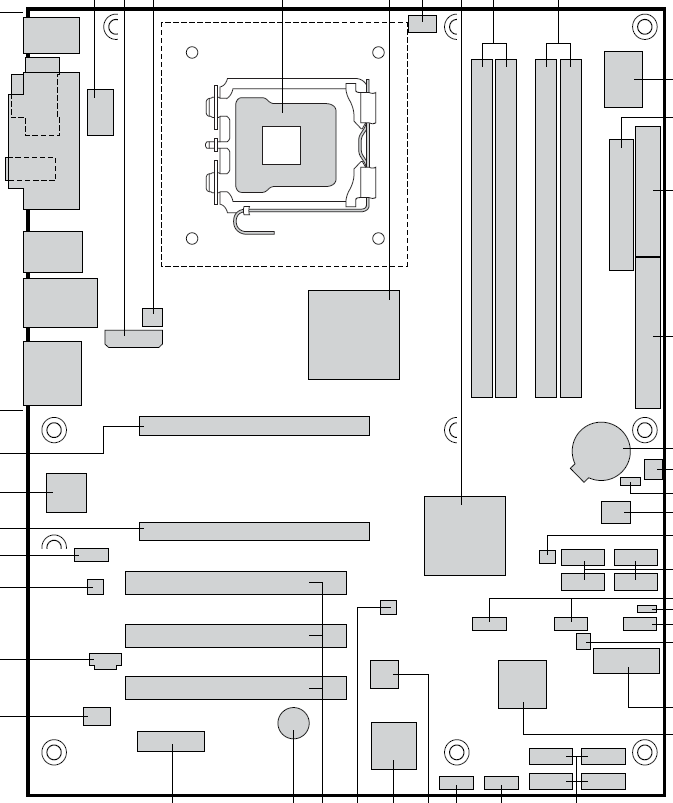
Intel D955XBK (Black Creek)
Logs
chipChipset
cpuSocket
speedFSB speeds
800MHz1066MHz
moboForm factor
ATX (max 305 x 244 mm)
dimDimensions
305mm x 244mm
chipCache
None/Integrated in the CPU
ramMax RAM size
8GB
ramRAM types
DDR2 UDIMMDDR2 UDIMM ECC
pwrPSU connector
connI/O ports
1x 
3.5mm Audio Combo
3x 
FireWire 400
1x 
Floppy interface
1x 
IDE interface
1x 
PS/2 keyboard
1x 
PS/2 mouse
1x 
Parallel
2x 
RJ-45 LAN
1x 
S/PDIF
8x 
SATA II
1x 
Toslink
8x 
USB 2.0
cardExpansion slots
3x 
32-bit PCI
1x 
PCIe x1
1x 
PCIe x16
1x 
PCIe x16 @ x4
Last updated 2025-07-25T21:38:51Z
Board info score is 8.9/10
bios 13 BIOS files available

vendor Intel - 13 entries

POST string
Note
Core Ver.
BIOS Ver.
Logs
POST string
BK95510J.86A.2049.2007.0213.1654
Note
Core version
UEFI
BIOS version
Logs
POST string
BK95510J.86A.2046.2006.1127.1501
Note
Core version
UEFI
BIOS version
Logs
POST string
BK95510J.86A.2043.2006.0822.1752
Note
Core version
UEFI
BIOS version
Logs
POST string
BK95510J.86A.2036.2006.0427.1408
Note
Core version
UEFI
BIOS version
Logs
POST string
BK95510J.86A.2024.2006.0116.1352
Note
Core version
UEFI
BIOS version
Logs
POST string
BK95510J.86A.2022.2005.1227.1330
Note
Core version
UEFI
BIOS version
Logs
POST string
BK95510J.86A.2015.2005.1111.0907
Note
Core version
UEFI
BIOS version
Logs
POST string
BK95510J.86A.2010.2005.1003.0954
Note
Core version
UEFI
BIOS version
Logs
POST string
BK95510J.86A.1959.2005.0826.1723
Note
Core version
UEFI
BIOS version
Logs
POST string
BK95510J.86A.1784.2005.0715.1529
Note
Core version
UEFI
BIOS version
Logs
POST string
BK95510J.86A.1554.2005.0531.1407
Note
Core version
UEFI
BIOS version
Logs
POST string
BK95510J.86A.1452.2005.0430.1606
Note
Core version
UEFI
BIOS version
Logs
POST string
BK95510J.86A.1234.2005.0411.1858
Note
Core version
UEFI
BIOS version
Logs
drv 12 drivers available
Name
Version
OS support
Arch
Size
Filename
Name
Version
9.1.2.1007
OS support
Windows 2000 Windows 7 Windows Vista Windows XP/2k3
Arch
Size
2.4MB
Filename
Name
Version
1.0.65.1
OS support
Windows 7
Arch
x86 , x86-64
Size
6.9MB
Filename
Name
Version
1.3.10.0
OS support
Windows 9x
Arch
x86
Size
126.6KB
Filename
Name
Version
1.2.9.0
OS support
Windows Vista Windows XP/2k3
Arch
Size
377.5KB
Filename
Name
Version
1.3.11.0
OS support
Windows 2000 Windows Vista Windows XP/2k3
Arch
Size
132.2KB
Filename
Name
Version
1.5.20.3
OS support
Windows Vista Windows XP/2k3
Arch
Size
266.7KB
Filename
Name
Version
1.5.20.3
OS support
Windows 2000 Windows Vista Windows XP/2k3
Arch
x86
Size
216.5KB
Filename
Name
Version
1.0.20.0
OS support
Linux Windows 2000 Windows 9x Windows NT 4.0 Windows Vista Windows XP/2k3
Arch
x86 , x86-64
Size
14.6MB
Filename
doc 3 board documents available
Release date
File
Logs
Release date
File
Logs
Release date
File
Logs
Release date
File
Logs

Disclaimer

The info found in this page might not be entirely correct. Check out this guide to learn how you can improve it.