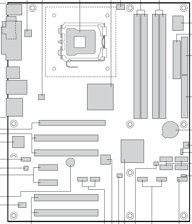
Intel D945PWM (White Salmon)
Logs
chipChipset
cpuSocket
speedFSB speeds
533MHz800MHz1066MHz
moboForm factor
ATX (max 305 x 244 mm)
dimDimensions
305mm x 244mm
chipCache
None/Integrated in the CPU
ramMax RAM size
4GB
ramRAM type
DDR2 UDIMM
pwrPSU connector
connI/O ports
1x 
3.5mm Audio Combo
3x 
FireWire 400
1x 
Floppy interface
1x 
IDE interface
1x 
PS/2 keyboard
1x 
PS/2 mouse
1x 
Parallel
1x 
RJ-45 LAN
4x 
SATA I
1x 
Serial
8x 
USB 2.0
1x 
VGA
cardExpansion slots
4x 
32-bit PCI
2x 
PCIe x1
1x 
PCIe x16
wrench Known issues
  • Faulty or Leaking Electrolytic Capacitors

Some motherboards may contain faulty or leaking electrolytic capacitors, which can negatively impact system performance or stability. These capacitors may exhibit issues such as bulging, leaking, or even exploding, potentially damaging other components on the motherboard. Users should inspect their capacitors regularly and replace any that are faulty or leaking to avoid damage or system instability.

Last updated 2025-07-25T09:57:47Z
Board info score is 8.9/10
bios 14 BIOS files available

vendor Intel - 14 entries

POST string
Note
Core Ver.
BIOS Ver.
Logs
POST string
SN94510J.86A.0108.2008.0817.1811
Note
Core version
UEFI
BIOS version
Logs
POST string
SN94510J.86A.0103.2007.0903.0338
Note
Core version
UEFI
BIOS version
Logs
POST string
SN94510J.86A.0102.2007.0720.0604
Note
Core version
UEFI
BIOS version
Logs
POST string
SN94510J.86A.0100.2007.0110.1630
Note
Core version
UEFI
BIOS version
Logs
POST string
SN94510J.86A.0097.2006.1101.1459
Note
Core version
UEFI
BIOS version
Logs
POST string
SN94510J.86A.0096.2006.0822.1131
Note
Core version
UEFI
BIOS version
Logs
POST string
SN94510J.86A.0095.2006.0801.1135
Note
Core version
UEFI
BIOS version
Logs
POST string
SN94510J.86A.0077.2006.0619.1530
Note
Core version
UEFI
BIOS version
Logs
POST string
SN94510J.86A.0072.2006.0426.1535
Note
Core version
UEFI
BIOS version
Logs
POST string
SN94510J.86A.0065.2006.0116.1603
Note
Core version
UEFI
BIOS version
Logs
POST string
SN94510J.86A.0063.2005.1227.1431
Note
Core version
UEFI
BIOS version
Logs
POST string
SN94510J.86A.0057.2005.1206.1043
Note
Core version
UEFI
BIOS version
Logs
POST string
SN94510J.86A.0047.2005.0822.1530
Note
Core version
UEFI
BIOS version
Logs
POST string
SN94510J.86A.0044.2005.0711.1450
Note
Core version
UEFI
BIOS version
Logs
drv 2 drivers available
doc 2 board documents available
Release date
File
Logs
Release date
File
Logs
Release date
File
Logs

Disclaimer

The info found in this page might not be entirely correct. Check out this guide to learn how you can improve it.