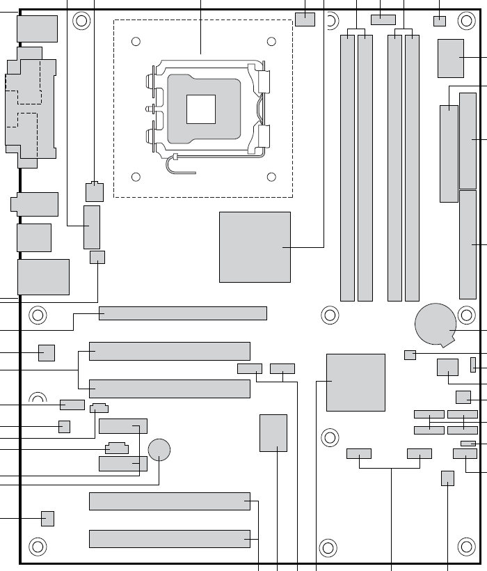
Intel D915GRF (Iron Falls)
533MHz800MHz
ATX (max 305 x 244 mm)
305 mm x 244 mm
128MB
None/Integrated in the CPU
4GB
DDR UDIMM
1x
3.5mm Audio Combo
1x
Floppy interface
1x
IDE interface
1x
PS/2 keyboard
1x
PS/2 mouse
1x
Parallel
1x
RJ-45 LAN
4x
SATA I
1x
Serial
8x
USB 2.0
1x
VGA
4x
32-bit PCI
2x
PCIe x1
1x
PCIe x16
Last updated 2023-09-14T08:49:45Z
Board info score is 8.9/10
-> Chipset part
-> Audio
-> Network
-> Super I/O
-> Video
AMI - 5 entries
POST string
Note
Core Ver.
BIOS Ver.
Logs
POST string
EV91510A.86A.0482.2006.0222.2350
Note
63-0100-000001-00101111-022206-iSPGDL_G-EV915001
Core version
080010
BIOS version
Logs
POST string
EV91510A.86A.0478.2005.1229.0218
Note
63-0100-000001-00101111-122905-iSPGDL_G-EV915001
Core version
080010
BIOS version
Logs
POST string
EV91510A.86A.0470.2005.0914.1828
Note
63-0100-000001-00101111-091405-iSPGDL_G-EV915001
Core version
080010
BIOS version
Logs
POST string
EV91510A.86A.0401.2005.0128.0809
Note
63-0100-000001-00101111-012805-iSPGDL_G-EV915001
Core version
080010
BIOS version
Logs
POST string
EV91510A.86A.0270.2004.0901.1405
Note
63-0100-000001-00101111-090104-iSPGDL_G-EV915001
Core version
080010
BIOS version
Logs
Name
Version
OS support
Arch
Size
Filename
Name
Version
14.17.0.4396
OS support
Arch
Size
Empty
Filename
Name
Version
14.25.50
OS support
Arch
x86
Size
Empty
Filename
Name
Version
4.1
OS support
Arch
x86
Size
4.2MB
Filename
Version
OS support
Arch
Size
Filename
Version
OS support
Arch
Size
Empty
Filename
Version
OS support
Arch
Size
2.4MB
Filename
Version
OS support
Arch
x86
Size
Empty
Filename
Release date
File
Logs
Chip
Release date
File
Logs
Chip
Release date
File
Logs
Chip
Release date
File
Logs
Chip
Release date
File
Logs
Chip
Release date
2005
File
Logs
Chip
Release date
File
Logs
Family
Release date
File
Logs
Family
Release date
2001-02
File
Logs
Family
Release date
File
Logs
Family
Release date
2005-02
File
Logs
Family
Release date
2005-05
File
Logs
Family
Release date
2004-02
File
Logs
Family
Release date
File
Logs
Family
Release date
2001-10
File
Logs
Family
Release date
2002-05
File
Logs
Family
Release date
File
Logs
Socket
Release date
File
Logs
Disclaimer
The info found in this page might not be entirely correct. Check out this guide to learn how you can improve it.