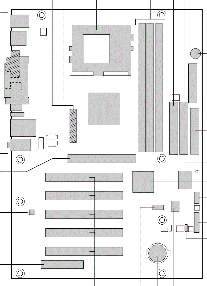
Intel D815EPEA2 (Easton 2)
Logs
chipChipset
cpuSocket
speedFSB speeds
66MHz100MHz133MHz
moboForm factor
ATX (max 305 x 244 mm)
dimDimensions
294 mm x 208 mm
chipCache
None/Integrated in the CPU
ramMax RAM size
512MB
ramRAM types
SDR UDIMMSDR RDIMM ECC
pwrPSU connector
connI/O ports
1x 
Floppy interface
1x 
Gameport
2x 
IDE interface
1x 
PS/2 keyboard
1x 
PS/2 mouse
1x 
Parallel
1x 
RJ-45 LAN
2x 
Serial
4x 
USB 1.x
cardExpansion slots
5x 
32-bit PCI
1x 
CNR
1x 
Universal AGP
notes Notes

D815EEA2 features onboard video (i752 based),D815EPEA2 is a variant of the former without onboard video.Optional Intel 82562ET 10/100 LAN. Tualatin CPUs are supported in the revisions A52395-700 or later A52399-700 or later A55991-700 or later. Also used in Gateway KittyHawk and Kittyhawk 1.5

Last updated 2023-09-19T21:34:41Z
Board info score is 9.6/10
bios 11 BIOS files available

vendor AMI - 11 entries

POST string
Note
Core Ver.
BIOS Ver.
Logs
POST string
EA81520A.86A.0039.P21.0211061753
Note
Core version
Intel
BIOS version
Logs
POST string
EA81520A.86A.0037.P19.0208281800
Note
Core version
Intel
BIOS version
Logs
POST string
EA81520A.86A.0034.P18.0205142057
Note
Core version
Intel
BIOS version
Logs
POST string
EA81520A.86A.0031.P17.0202050032
Note
Core version
Intel
BIOS version
Logs
POST string
EA81520A.86A.0030.P16.0112270730
Note
Core version
Intel
BIOS version
Logs
POST string
EA81520A.86A.0028.P15.0109180850
Note
Core version
Intel
BIOS version
Logs
POST string
EA81520A.86A.0021.P13.0107301438
Note
Core version
Intel
BIOS version
Logs
POST string
EA81520A.86A.0019.P12.0105091420
Note
Core version
Intel
BIOS version
Logs
POST string
EA81520A.86A.0015.P10.0104041115
Note
Core version
Intel
BIOS version
Logs
POST string
EA81520A.86A.0014.P09.0104021014
Note
Core version
Intel
BIOS version
Logs
POST string
EA81520A.86A.0006.P03.0102131647
Note
Core version
Intel
BIOS version
Logs
drv 6 drivers available
Name
Version
OS support
Arch
Size
Filename
Name
Version
3.5.1.6
OS support
Windows 2000 Windows 9x Windows XP/2k3
Arch
x86
Size
18.5MB
Filename
Name
Version
4.1
OS support
Windows 2000 Windows NT 4.0 Windows XP/2k3
Arch
x86
Size
4.2MB
Filename
doc 2 board documents available
Release date
File
Logs
Release date
File
Logs
Release date
File
Logs

Disclaimer

The info found in this page might not be entirely correct. Check out this guide to learn how you can improve it.