Intel Classic S
Logs
chipChipset
cpuSocket
speedFSB speeds
16MHz20MHz25MHz33MHz50MHz
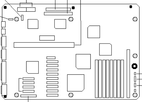
moboForm factor
LPX (max 229 x 330 mm)
dimDimensions
426mm x 416mm
ramMax VRAM size
1MB
chipCache
0B64KB128KB256KB
ramMax RAM size
64MB
ramRAM type
30-pin SIMM
pwrPSU connector
tag Also known as
connI/O ports
1x 
Floppy interface
1x 
IDE interface
1x 
PS/2 keyboard
1x 
PS/2 mouse
1x 
Parallel
2x 
Serial
1x 
VGA
cardExpansion slots
Empty
wrench Known issues
  • Expansion slots are on proprietary riser

The listed slots are on the riser card that came with the motherboard.
If you have this board make sure you have the riser for it.

Last updated 2025-11-19T15:53:27Z
Board info score is 8.9/10
bios 2 BIOS files available

vendor Phoenix - 2 entries

POST string
Note
Core Ver.
BIOS Ver.
Logs
POST string
1.00.08.W0
Note
Core version
A486
BIOS version
Logs
POST string
1.00.09.W0
Note
Core version
A486
BIOS version
Logs
drv No drivers available
doc 1 board document available
Release date
File
Logs
Release date
File
Logs

Disclaimer

The info found in this page might not be entirely correct. Check out this guide to learn how you can improve it.