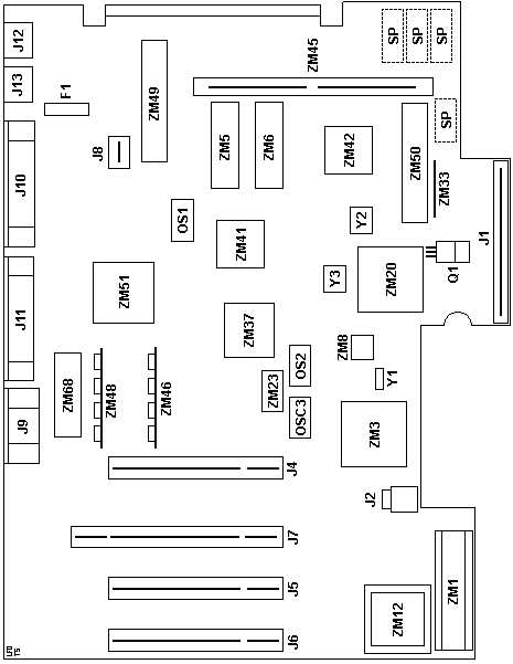
IBM PS/2 MODEL 50z (8550)
Logs
chipChipset
cpuSockets
speedFSB speed
10MHz
moboForm factor
OEM / Proprietary
dimDimensions
355mm x 304mm
chipCache
None/Integrated in the CPU
ramMax RAM size
2MB
ramRAM type
72-pin FPM
pwrPSU connector
connI/O ports
1x 
Floppy interface
1x 
PS/2 keyboard
1x 
PS/2 mouse
1x 
Parallel
1x 
Serial
1x 
VGA
cardExpansion slots
3x 
16-bit MCA
1x 
16-bit MCA with AVE
Last updated 2025-04-11T07:15:45Z
Board info score is 9.4/10
bios 1 BIOS file available

vendor IBM - 1 entry

POST string
Note
Core Ver.
BIOS Ver.
Logs
POST string
15F8365 15F8366
Note
Core version
BIOS version
Logs
drv No drivers available
doc 2 board documents available
Release date
File
Logs
Release date
File
Logs
Release date
File
Logs

Disclaimer

The info found in this page might not be entirely correct. Check out this guide to learn how you can improve it.