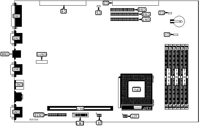
HP Vectra XM 5/XXX Series 3 (D348xA and D356xA series)
50MHz60MHz66MHz
OEM / Proprietary
254mm x 218mm
2MB
256KB
192MB
72-pin EDO
Empty
1x
Floppy interface
2x
IDE interface
1x
PS/2 keyboard
1x
PS/2 mouse
1x
Parallel
1x
RJ-45 LAN
2x
Serial
1x
VGA
Empty
Last updated 2024-04-07T12:25:21Z
Board info score is 6.9/10
-> Video
Phoenix - 1 entry
POST string
Note
Core Ver.
BIOS Ver.
Logs
Name
Version
OS support
Arch
Size
Filename
Name
Version
1.43
OS support
Arch
x86
Size
741.9KB
Filename
Name
Version
1.24
OS support
Arch
x86
Size
9.9MB
Filename
Version
OS support
Arch
Size
Filename
Release date
File
Logs
Chip
Release date
File
Logs
Chip
Release date
1994-04
File
Logs
Disclaimer
The info found in this page might not be entirely correct. Check out this guide to learn how you can improve it.