FIC KZM-6120
Logs
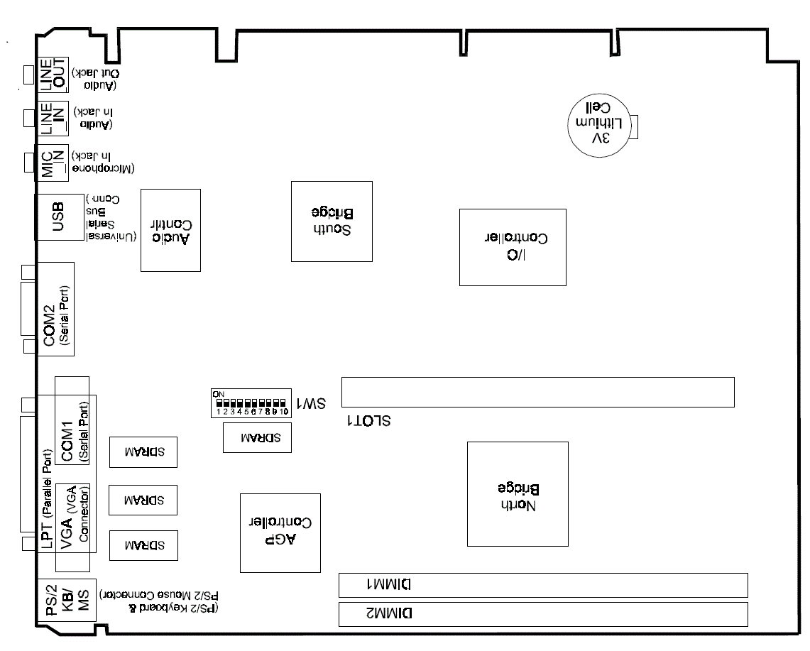
chipChipset
cpuSocket
speedFSB speeds
66MHz100MHz
moboForm factor
NLX (max 229 x 345 mm)
dimDimensions
Empty
ramMax VRAM size
8MB
chipCache
None/Integrated in the CPU
ramMax RAM size
256MB
ramRAM type
SDR UDIMM
pwrPSU connector
Empty
tag Also known as
  • HP Vectra VLi8 PIII SFF system board (Holmes)
connI/O ports
1x 
3.5mm Audio Combo
1x 
Floppy interface
1x 
Gameport
2x 
IDE interface
1x 
PS/2 keyboard
1x 
PS/2 mouse
1x 
Parallel
2x 
Serial
2x 
USB 1.x
1x 
VGA
cardExpansion slots
Empty
wrench Known issues
  • Expansion slots are on proprietary riser

The listed slots are on the riser card that came with the motherboard.
If you have this board make sure you have the riser for it.

Last updated 2025-10-11T18:12:21Z
Board info score is 8.7/10
bios 3 BIOS files available

vendor Phoenix - 2 entries

POST string
Note
Core Ver.
BIOS Ver.
Logs
POST string
Note
HP OEM Bios
Core version
BIOS version
Logs
POST string
Note
HP OEM Bios
Core version
BIOS version
Logs

vendor Award - 1 entry

POST string
Note
Core Ver.
BIOS Ver.
Logs
POST string
03/24/1999-i440ZX-NS309-2A69KF0GC-00
Note
Core version
4.51PG
BIOS version
Logs
drv 15 drivers available
Name
Version
OS support
Arch
Size
Filename
Name
Version
3.20.1008
OS support
Windows 2000 Windows 9x Windows XP/2k3
Arch
Size
Empty
Filename
Name
Version
2.51
OS support
Windows NT 3.5x
Arch
x86
Size
639.9KB
Filename
Name
Version
2.58
OS support
OS/2 1.x
Arch
x86
Size
1.3MB
Filename
Name
Version
3.7B / 3.7D
OS support
MS-DOS NetWare Server 3 NetWare Server 4 OS/2 Warp 3.x Windows 3.1x Windows 9x Windows NT 3.5x
Arch
x86
Size
1.6MB
Filename
doc 1 board document available
Release date
File
Logs
Release date
File
Logs

Disclaimer

The info found in this page might not be entirely correct. Check out this guide to learn how you can improve it.