EPoX/ProNiX P2-112A
66MHz100MHz
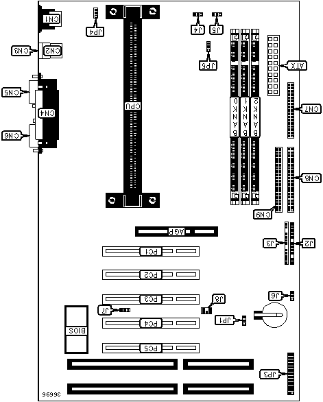
ATX (max 305 x 244 mm)
Empty
None/Integrated in the CPU
384MB
SDR UDIMM168-pin EDO UDIMM
- ENMIC/NMC NMC 6VAX
1x
Floppy interface
2x
IDE interface
1x
PS/2 keyboard
1x
PS/2 mouse
1x
Parallel
2x
Serial
2x
USB 1.x
2x
16-bit ISA
1x
3.3V AGP
5x
32-bit PCI
Last updated 2022-08-23T19:45:15Z
Board info score is 7.5/10
-> Chipset part
Name
Version
OS support
Arch
Size
Filename
Name
Version
4.43V
OS support
Arch
Size
1.1MB
Filename
Release date
File
Logs
Chip
Release date
File
Logs
Family
Release date
File
Logs
Family
Release date
2002-02
File
Logs
Family
Release date
1998-01
File
Logs
Family
Release date
1998-01
File
Logs
Socket
Release date
File
Logs
Socket
Release date
1999-02
File
Logs
Socket
Release date
1997-05
File
Logs
Disclaimer
The info found in this page might not be entirely correct. Check out this guide to learn how you can improve it.