Acer A1G4
Logs
chipChipset
cpuSocket
speedFSB speeds
20MHz25MHz33MHz
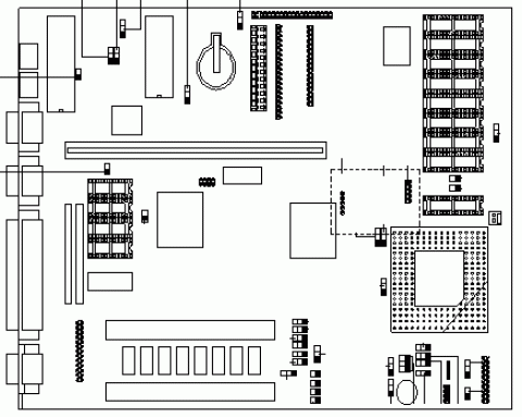
moboForm factor
LPX (max 229 x 330 mm)
dimDimensions
Empty
ramMax VRAM size
2MB
chipCache
128KB256KB
ramMax RAM size
36MB
ramRAM type
72-pin FPM
pwrPSU connector
Empty
tag Also known as
  • Acer 93113-4 / 48.41501.021
connI/O ports
1x 
Floppy interface
2x 
IDE interface
1x 
PS/2 keyboard
1x 
PS/2 mouse
1x 
Parallel
2x 
Serial
1x 
VGA
cardExpansion slots
Empty
wrench Known issues
  • Expansion slots are on proprietary riser

The listed slots are on the riser card that came with the motherboard.
If you have this board make sure you have the riser for it.

notes Notes

Has either Cirrus Logic CL-GD5424 or 5429 video chip. 4 MB of system memory is on-board, can be upgraded to 36 MB total.

Used in Acer Acros 486 model AA00DL.

Last updated 2025-06-24T19:59:05Z
Board info score is 8.5/10
chip Chips
-> Chipset part -> Human Interface -> Super I/O -> Video
cpufam CPU family support
bios 1 BIOS file available

vendor Acer - 1 entry

POST string
Note
Core Ver.
BIOS Ver.
Logs
POST string
ACR6BE00-M00-941005-R02-F0
Note
Core version
BIOS version
Logs
drv 1 driver available
Name
Version
OS support
Arch
Size
Filename
Name
Version
3.50
OS support
Windows NT 3.1 Windows NT 3.5x
Arch
x86
Size
140KB
Filename
doc 1 board document available
Release date
File
Logs
Release date
File
Logs

Disclaimer

The info found in this page might not be entirely correct. Check out this guide to learn how you can improve it.